
Background
Food allergy is a common condition caused by an excessive immune system response, potentially leading to gastrointestinal disorders and systemic allergic reactions. Research indicates that cow's milk allergy (CMA) ranks among the most prevalent food allergies in infants and young children, primarily triggered by allergens such as β-lactoglobulin (β-LG) in milk proteins. Exposure to β-LG induces inflammation and mast cell degranulation (excessive chemical release causing allergic reactions). Human milk oligosaccharides (HMOs), particularly 2′-fucosyllactose (2′-FL), have been demonstrated to strengthen the intestinal barrier and counteract allergic responses by regulating gut microbiota and immune factors. This study investigates the regulatory pathways and potential mechanisms of 2′-FL in modulating food allergic reactions.
Study Design and Methods
A β-lactoglobulin (β-LG)-induced mouse food allergy model was employed, with mice dividedcontrol, allergic, HMO control, and 2′-FL treatment groups at varying doses. The alleviation effect of 2′-FL on food allergy was assessed by measuring pro-inflammatory cytokine levels and observing mast cell degranulation. Additionally, cellular experiments investigated 2′-FL's effects on the TLR4/NF-κB signalling pathway. This pathway is a key regulator of inflammation; its abnormal activation can trigger robust immune responses. To further elucidate the mechanism of action, the study also analysed the pivotal role of miR-146a (an RNA molecule regulating inflammation) in this process.
Key Findings
Oral administration of 2′-FL effectively suppressed pro-inflammatory cytokine production and ameliorated β-LG-induced food allergy reactions. In vitro results further confirmed that the mechanism involves 2′-FL regulating miR-146a expression to inhibit the TLR4/NF-κB signalling pathway, thereby reducing inflammatory cytokine expression and mitigating inflammatory responses, effectively alleviating food allergy symptoms.
2′-FL significantly alleviates inflammation induced by food allergy
Compared with the allergy group, supplementation with 2′-FL markedly reduced mast cell infiltration and inflammatory symptoms associated with allergic reactions. The most pronounced alleviation was observed in the high-dose group.

Figure 1: 2′-FL alleviates inflammatory symptoms in β-LG-induced allergic mice
2′-FL effectively alleviates allergic inflammatory responses by reducing concentrations of inflammatory cytokines.
Intervention with 2′-FL significantly decreased serum concentrations of the inflammatory cytokines TNF-α, IL-4, and IL-6, alongside their mRNA expression within colonic tissue, with the most pronounced effects observed in the high-dose group. This demonstrates that 2′-FL can effectively mitigate allergic inflammatory responses.

Figure 2: 2′-FL reduces the expression of inflammatory cytokines
By modulating the activity of inflammatory signalling pathways, 2′-FL inhibits the expression of genes associated with allergic inflammation.
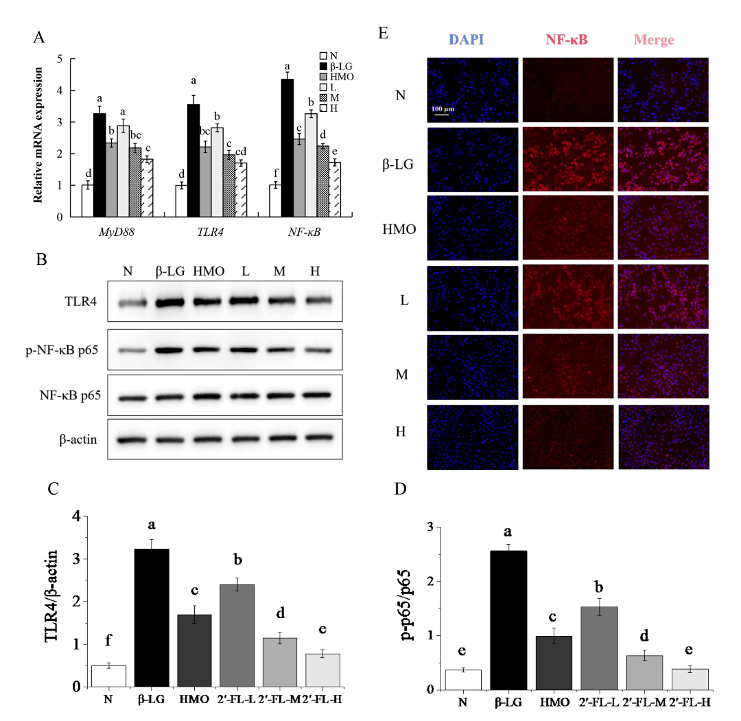
In cellular experiments, 2′-FL reduced the expression levels of inflammation-related genes and proteins by suppressing the activity of TLR4 and NF-κB. TLR4 and NF-κB serve as pivotal switches for immune cells to detect danger signals, and their excessive activation amplifies immune responses.

Figure 3: Effect of 2′-FL on the TLR4/NF-κB signalling pathway in β-LG-induced cells
2′-FL activates the expression of inflammation-associated RNA molecules, thereby reducing the activity of inflammatory signalling pathways.
Research has further revealed that miR-146a serves as a key regulator in the inhibition of the TLR4/NF-κB signalling pathway by 2′-FL. Overexpression of miR-146a enhances the anti-inflammatory effects of 2′-FL, whereas its suppression attenuates this action, indicating its pivotal role in immune regulation.

Figure 4: Effect of 2′-FL on miR-146a expression in cells
Discussion and Outlook
This study confirms that 2′-FL effectively alleviates β-lactoglobulin-induced allergic reactions by regulating the miR-146a-mediated TLR4/NF-κB inflammatory signalling pathway. 2′-FL not only reduces allergy-related inflammatory mediators but also significantly diminishes the occurrence of allergic symptoms by modulating immune system balance. This research provides scientific rationale for the application of 2′-FL in anti-allergy interventions and offers new directions for developing HMO-based functional foods with anti-allergic properties. Future studies suggest 2′-FL holds promising prospects for broader applications in the prevention and treatment of human allergic diseases.
Reference
[1] Li A, Li Y, Zhang X, et al. The human milk oligosaccharide 2′-fucosyllactose attenuates β-lactoglobulin–induced food allergy through the miR-146a–mediated toll-like receptor 4/nuclear factor-κB signaling pathway[J]. Journal of dairy science, 2021, 104(10): 10473-10484.
