
background
Necrotizing enterocolitis (NEC) is the most common fatal intestinal disease in preterm infants, characterized by intestinal ischemia, necrosis, and systemic inflammation, with a mortality rate as high as 40%. Although breastfeeding has been proven to significantly reduce NEC risk, its mechanisms remain incompletely understood. Research has revealed that human milk oligosaccharides (HMO), particularly 2 -fucosyl lactose (2′-FL), play crucial roles in immune regulation and maintaining gut health. Evidence suggests that excessive activation of intestinal inflammatory responses inhibits the expression of endothelial nitric oxide synthase (eNOS), a key enzyme for vasodilation, leading to intestinal microcirculation disorders and exacerbating NEC pathology. Based on this, our study proposes that 2′-FL may alleviate NEC progression by upregulating eNOS expression and improving intestinal blood perfusion.
Research design and methods
The study employed a neonatal mouse necrotizing enterocolitis (NEC) model, simulating preterm infant intestinal injury through formula feeding combined with hypoxia stimulation. Four experimental groups were established: breastfed group, formula-fed NEC group, formula-fed with 2′-FL intervention group, and eNOS knockout (eNOS⁻/⁻) group. The protective effects of 2′-FL were evaluated through histopathological scoring, intestinal perfusion imaging, and qRT-PCR analysis of inflammatory factors and eNOS expression. Additionally, 16S rRNA sequencing was used to analyze changes in gut microbiota composition. HUVEC experiments further validated 2′-FLs direct regulatory effect on eNOS, with L-NIO/DPI, a pharmacological inhibitor of eNOS activity, serving as the negative control.
Key findings
1.2′-FL significantly alleviates necrotizing enterocolitis (NEC) pathological damage
In a neonatal mouse necrotizing enterocolitis (NEC) model, the addition of 2′-FL to formula milk significantly reduced NEC severity scores, with intestinal mucosal structural integrity approaching that of the breastfed group. Concurrently, the expression of pro-inflammatory factors IL-6 and IL-1β decreased by over 50% compared to baseline levels, demonstrating that 2′-FL effectively suppresses intestinal inflammatory responses and maintains tissue homeostasis.

Figure 1: The addition of 2′-FL to infant formula alleviates the severity of necrotizing enterocolitis (NEC) in newborn mice.
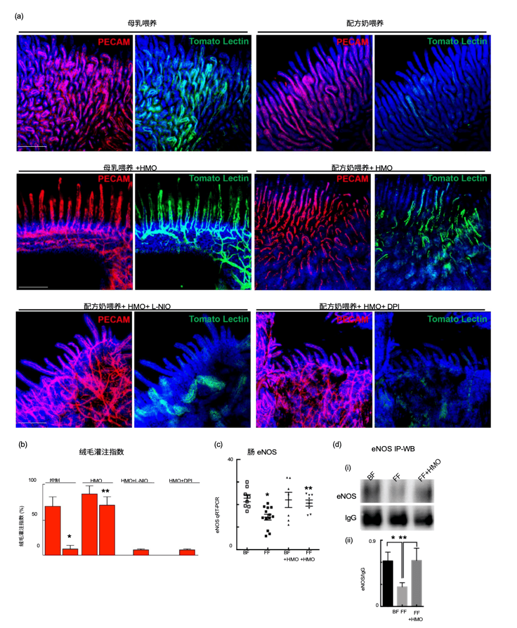
2.2′-FL improves intestinal bleeding by upregulating eNOS expression
Studies demonstrate that 2′-FL significantly restores intestinal microcirculation perfusion by upregulating endothelial nitric oxide synthase (eNOS) expression, resulting in a substantial increase in intestinal villus perfusion index comparable to the breastfed group. Evidence indicates that the protective effect of 2′-FL is completely abolished in eNOS knockout (eNOS⁻/⁻) mice or when eNOS inhibitors are used, confirming that its mechanism relies on eNOS-mediated vasodilation.

Figure 2: Formula milk supplemented with 2′-FL enhances mesenteric perfusion in necrotizing enterocolitis (NEC) by upregulating eNOS expression.
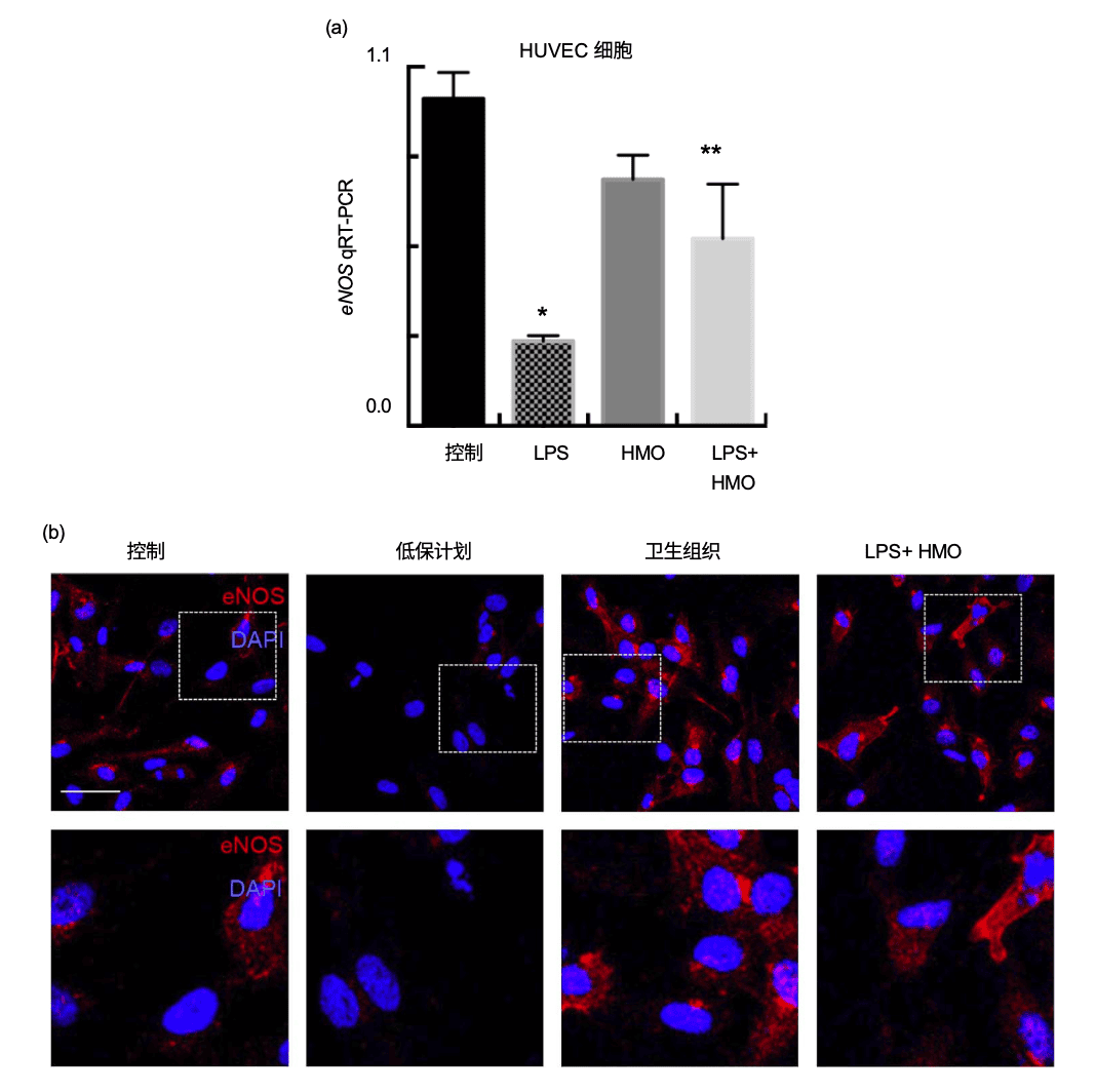
3.2′-FL directly upregulates eNOS expression in signaling pathways
In vitro experiments (HUVEC cells) further confirmed that 2′-FL reverses LPS-induced eNOS expression suppression and directly enhances eNOS mRNA synthesis. This finding provides molecular-level mechanistic support for in vivo studies, demonstrating that 2′-FL can fundamentally improve intestinal blood supply to combat necrotizing enterocolitis (NEC).

Figure 3: 2′-FL enhances eNOS expression in HUVEC
Although 2′-FL treatment increased Ruminococcaceae abundance in the gut microbiota, β diversity analysis showed no direct correlation between microbial changes and NEC severity. This suggests that 2′-FLs core protective effect primarily stems from its regulation of mesenteric blood flow rather than microbial modulation.

Figure 4: β diversity analysis of the microbiota from 2′-FL-treated mice
Discussion and outlook
This study demonstrates that 2′-FL improves intestinal blood flow by upregulating endothelial nitric oxide synthase (eNOS), a key vasodilator enzyme, thereby effectively alleviating necrotizing enterocolitis (NEC). This discovery not only expands the application scope of human milk oligosaccharides (HMOs) but also provides potential directions for optimizing infant formula. Future research could further explore the clinical value of 2′-FL. As the mechanisms of HMOs are better understood, more effective NEC prevention strategies may emerge, offering new hope for the health of premature infants.
References
[1] Good, Misty, et al. "The Human Milk Oligosaccharide 2-Fucosyllactose Attenuates the Severity of Experimental Necrotising Enterocolitis by Enhancing Mesenteric Perfusion in the Neonatal Intestine." British Journal of Nutrition, vol. 116, no. 7, 2016, pp. 1175-1187, doi:10.1017/S0007114516002944.
