
背景
母乳低聚糖(HMOs)对婴儿的肠道健康和免疫系统发育有关键作用。其中,2′-岩藻糖基乳糖(2′-FL)是最常见的HMO之一。2′-FL不仅能够促进有益菌的生长,还展示出抗感染和抗炎特性,尤其是在调节肠道炎症反应中。在肠道炎症中,CD14是一种关键的受体,能够识别并结合细菌成分如脂多糖(LPS),从而启动免疫反应。IL-8则是一种促炎细胞因子,它在炎症过程中吸引免疫细胞到感染部位,增强炎症反应。2′-FL可以通过调节CD14的表达和IL-8的释放,在一定程度上减轻由肠道病原体引发的炎症反应。
PART.1
研究设计和方法
本研究使用人类肠上皮细胞,模拟肠道环境。首先,将细胞暴露于LPS中以诱导炎症反应,然后在不同实验组中加入2′-FL,观察其对CD14表达的影响。CD14的基因和蛋白表达水平通过定量PCR和Western Blot检测,IL-8的释放通过ELISA评估,以确定2′-FL的抗炎效果。此外,研究还探讨了2′-FL是否能影响病原体在肠上皮细胞上的黏附能力。
PART.2
主要发现

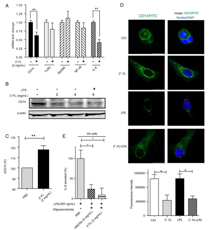
1. CD14表达被抑制
经LPS处理后,肠道上皮细胞中CD14的表达显著增加,表明炎症反应被成功诱导。然而,经2'-FL处理的细胞组显示,CD14的基因和蛋白表达水平均显著降低,显示出2′-FL通过下调CD14表达来缓解炎症反应的作用。

图1: 2’-FL改变细胞中CD14的表达和分布
用2’-FL处理T84细胞48小时然后让其接受100μg/mL LPS的挑战测量了2’-FL诱导的CD14mRNA水平、蛋白质水平和细胞内分布的变化

2. IL-8分泌减少
经LPS处理后,肠道上皮细胞中IL-8的释放量显著增加,反映出炎症的加强。然而,在处理了2′-FL的实验组中,IL-8的释放量显著减少,表明2′-FL可能通过抑制CD14介导的信号传导,减轻了炎症反应。

图2:2’-FL抑制LPS诱导的IL-8
用2’-FL处理细胞48小时,然后用 LPS 对其进行挑战炎症反应的程度以 IL-8 水平来衡量

3. 病原体黏附被抑制
研究还发现,2′-FL能显著减少病原体在肠上皮细胞上的黏附。这可能是由于2′-FL通过模拟肠道上皮细胞表面的糖链,竞争性地阻止了病原体与宿主细胞的结合,从而降低了感染风险。

讨论和展望
本研究揭示了2′-FL在调节LPS引发的肠道炎症反应中的潜在机制,表明2′-FL不仅在预防感染方面有重要作用,还能通过调节免疫反应来减轻由肠道病原体引发的炎症,这对婴儿和成人的肠道健康都有潜在益处。未来的研究可以进一步验证2′-FL在更复杂的体内模型中的抗炎效果,特别是在与肠道炎症相关的疾病中的应用。此外,考虑到母乳中HMOs种类繁多,其他低聚糖在免疫调节中的潜力也值得探索。2′-FL的临床应用前景广阔,不仅可以用于婴儿配方食品,还可能作为一种天然抗炎剂用于成人的炎症性肠病(IBD)和其他肠道疾病中。因此,未来的研究应重点关注2′-FL的安全性和有效性,为其在功能性食品或药物开发中的应用提供科学依据。
参考文献
[1] He, YingYing, et al. “The human milk oligosaccharide 2′-fucosyllactose modulates CD14 expression in human enterocytes, thereby attenuating LPS-induced inflammation.” Gut 65.1 (2016): 33-46.
