
背景
食物过敏是一种由免疫系统过度反应引起的常见疾病,可能导致消化道疾病和全身性过敏反应等。研究发现,牛奶过敏(Cow’s Milk Allergy, CMA)是婴幼儿最常见的食物过敏类型之一,主要由牛奶蛋白中的β-乳球蛋白(β-LG)等致敏原引起。当机体接触β-LG后,会引发炎症和肥大细胞脱颗粒(释放过量化学物质导致过敏反应)。母乳中的低聚糖(HMO),尤其是2'-岩藻糖基乳糖(2'-FL),被证明能通过调控肠道菌群、免疫因子来加强肠道屏障,抵御过敏反应。本研究探讨了2’-FL针对食品过敏反应的调节通路和潜在机制。
PART.1
研究设计和方法
研究采用β-乳球蛋白(β-LG)诱导的小鼠食物过敏模型,将小鼠分为正常组、过敏组、HMO对照组及不同剂量的2'-FL处理组。通过检测促炎细胞因子水平和观察肥大细胞的脱颗粒情况来评估2’-FL对食物过敏的缓解效果。此外,采用细胞实验研究了2'-FL对TLR4/NF-κB信号通路的影响。此信号通路是调控炎症的重要途径,异常活跃时会引发强烈的免疫反应。为了进一步验证作用机制,研究还分析了miR-146a(调控炎症的RNA分子)在这一过程中发挥的关键作用。
PART.2
主要发现
口服2’-FL可有效抑制促炎细胞因子的产生,改善β-LG诱导的食物过敏反应。体外结果进一步证实,具体机制为2'-FL通过调控miR-146a表达抑制了TLR4/NF-κB信号通路,从而降低了炎症因子的表达,并减轻了炎症反应,有效缓解了食物过敏症状。
2'-FL显著减轻食物过敏引起的炎症反应
与过敏组相比,补充2′-FL显著减轻了过敏反应引起的肥大细胞浸润和炎症症状。特别是在高剂量组中,缓解效果最为显著。

图1:2’-FL缓解β-LG诱导的过敏性小鼠的炎症症状
2'-FL通过降低炎症因子浓度,有效减轻过敏性炎症反应
2′-FL的干预显著降低了炎症因子TNF-α、IL-4和IL-6的血清浓度及其在结肠组织中的mRNA表达,尤其是在高剂量组中效果最为明显。这表明2′-FL能够有效缓解过敏性炎症反应。

图2:2’-FL降低炎症因子表达
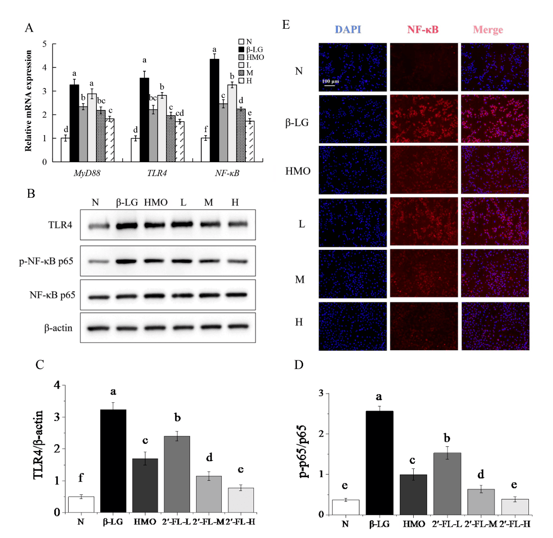
通过调控炎症信号通路的活性,2'-FL抑制了过敏性炎症相关基因表达
在细胞实验中,2'-FL通过抑制TLR4和NF-κB的活性,降低了炎症相关基因和蛋白的表达水平。TLR4和NF-κB是免疫细胞感知危险信号的关键开关,其过度活跃会放大免疫反应。

图3:2’-FL对β-LG诱导的细胞中TLR4/NF-κB信号通路的影响
2'-FL激活炎症相关RNA分子表达,以此降低炎症信号通路的活性
研究还发现,miR-146a是2'-FL抑制TLR4/NF-κB信号通路的重要调节因子。miR-146a过表达能够增强2'-FL的抗炎效果,而抑制miR-146a则削弱了这一作用,表明其在免疫调节中的核心地位。

图4:2’-FL对细胞中miR-146a表达的影响
讨论和展望
本研究证实了2'-FL通过调控miR-146a介导的TLR4/NF-κB炎症信号通路,能有效缓解β-LG诱导的过敏反应。2'-FL不仅减少了过敏相关的炎症因子,还通过调节免疫系统平衡,显著降低过敏症状的发生。这一研究为2'-FL在抗过敏领域的应用提供了科学依据,也为开发基于HMO的抗过敏功能性食品提供了新方向。未来,2'-FL在人类过敏性疾病的防治中有望展现更广阔的应用前景。
参考文献
[1] Li A, Li Y, Zhang X, et al. The human milk oligosaccharide 2′-fucosyllactose attenuates β-lactoglobulin–induced food allergy through the miR-146a–mediated toll-like receptor 4/nuclear factor-κB signaling pathway[J]. Journal of dairy science, 2021, 104(10): 10473-10484.
